学生教学信息员是学校为了收集教学信息、督查班级学风而设立的教学辅助岗位,通过教学信息员的工作,学校可以从学生的角度客观、真实的了解日常教学秩序,为学校教学质量的进一步提高做出贡献。
制药1702班赵颖同学大学三年一直受聘为伟德victor1946教学信息员并担任药学院教学信息员负责人,她认真收集课堂教学、班级学风考风、教师教学态度与水平以及实践教学环节等方面的师生意见和建议,及时反馈给教学管理部门,出色地完成了教学信息员的工作,被评为2019-2020学年伟德victor1946优秀学生教学信息员。下面让我们一起来看一下赵颖同学担任学校教学信息员的工作先进事迹。
学院的教学信息员大多数为班级学习委员,赵颖同学也不例外,在大三学年刚开始时,她很荣幸得到了老师们的信任,成为了班级的教学信息员及学院的信息员负责人。学习委员和教学信息员在某种程度上其工作性质是相似的,她认为将两者合一进行学生工作是提高工作效率的最佳方式。作为学委,对班级各同学平时的学习情况是十分了解的,在进行反馈信息收集时体现的数据或者意见会更加真实有效,而且为教学信息员的工作提供了更加直接高效的途径。
一、上传下达,有效沟通
教学信息员就好像是一个了解学生想法的直通道,广泛征询同学们的意见,在促进教学改革和提高教学质量的过程中起着监控、桥梁和纽带的作用。那么作为信息员,在上传下达的过程当中需要注意内容表达的准确性。首先是下发通知,在一个通知群里,大量通知的重要性被削弱,如果通知太长、太繁琐,大家往往会没有耐心仔细阅读或者抓不到重要信息,这就会导致通知失效,需要再次发布,从而增加工作量,更严重的可能会使同学们错过重要事情。所以她通常会在通知时精炼概括、突出重点,用小标题的形式点明这条通知的主旨或目的。另外,在收集完信息反馈给学院时,会尽可能将原本散乱的信息进行归类、总结,表达的语言避免歧义,传递有效信息。
二、及时了解,共同进步
以学习委员的身份了解同学们的学习状况、关心大家在学习上的烦恼,对教学信息员的工作有很大帮助。学习委员在日常学习生活中,会很频繁地接触到全班同学并与他们沟通,这种高频率的及时反馈对同学们的学习状态的把握是比较有利的,比如某段时间某同学作业完成不及时或者有些抵抗情绪,这时候需要与该同学及时沟通,了解他遇到的困难,适当地给出建议、提醒或解决方案来帮助他顺利度过学习的低潮期。这样一对多的沟通中,在一定程度上会体现出教学方面现存的问题,比如授课老师的教学态度、教学水平和教学方法;同学们对老师课堂教学、辅导答疑、作业、实验、课程论文(设计)、毕业论文等教学环节的意见和建议;同学们的听课(包括到课率、课堂纪律、课堂气氛、学习效果等)、实验实习、作业、考试情况;学校教学保障情况等等,这些都是教学信息员需要反馈的宝贵意见。
三、自她提升,做好表率
教学信息员具备好的思想素质和工作能力,这是保证教学信息员反馈工作顺利进行的前提条件。她个人认为成为一名优秀的教学信息员或者学委,更加重要的是有一颗为大家服务、为集体做贡献的充满热情的心。其次,学习态度端正,学习成绩良好,能在教学活动中起带头作用;良好的组织管理能力和文字表达能力则能够对同学们反馈的信息进行简化总结。这就要求教学信息员在认真完成学生工作的同时,也要不断提升自己的学习水平及其他各方面能力。
在过去的一年里,教学信息员对各类教学情况进行了积极反馈,有利于学院学风建设,使之更具有针对性和方向性,从而改善了同学们的学习情况和老师们的教学环境。新的学年已经开始,作为教学信息员的她们要更加认真地做好反馈工作,为提高学校教学质量贡献自己的一份力。(文/赵颖;图/任学敏;审核/白冰)

1、2019-2020学年伟德victor1946优秀学生教学信息员赵颖

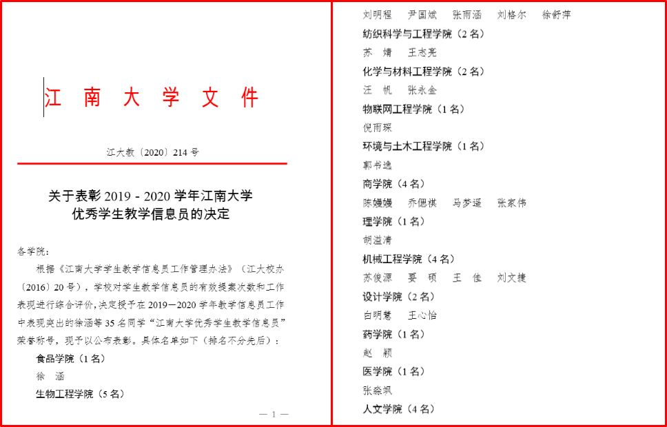
2、关于表彰2019-2020学年伟德victor1946优秀学生教学信息员的决定