建团百年之际,习近平总书记发表重要讲话,勉励新时代青年自觉担当尽责,在实现中华民族伟大复兴中国梦的新征程上奋勇前进。“人无精神则不立,国无精神则不强。” 一百年来,中国共产党带领中华民族、中国人民创造了举世瞩目的辉煌成就,在此过程中凝聚形成了中国共产党人的精神谱系。“青春百年心向党,奋进喜迎二十大”研学实践团将结合家乡红色景点,重温伟大建党精神等首批35个中国共产党人精神谱系,用脚步丈量祖国大地,用眼睛发现中国精神。通过主题党课学习、红色教育基地参访等方式,切身感受中国共产党带领中国人民和中华民族取得的伟大成就,在学思践悟中汲取前进动力,以青春之我迎接党的二十大胜利召开。
用脚步丈量祖国大地
为积极回应总书记对青年提出的“爱国、励志、求真、力行”四点希望,充分展现生科学子的良好精神风貌。8月中上旬,实践团小分队继续开展实地调研,走访浙江宁波、山东枣庄等地,深化党史学习教育,赓续红色基因。
1“弘扬丝路精神,共创共享美好未来”
从张骞出西域完成“凿空之旅”,到郑和七下西洋留千古佳话。他们穿过草原沙漠,开辟出联通亚欧非的陆上丝绸之路;他们穿越惊涛骇浪,闯荡出连接东西方的海上丝绸之路。“古丝绸之路绵亘万里,延续千年,积淀了以和平合作、开放包容、互学互鉴、互利共赢为核心的丝路精神,这是人类文明的宝贵遗产。”习近平总书记2017年在“一带一路”国际合作高峰论坛上这样说到。
2“感悟抗战精神,传承红色基因”
有一种勇气,叫做“舍生忘死”,有一种担当,叫做“天下兴亡,匹夫有责”。1945年8月15日,日本宣布无条件投降,这场来之不易的胜利的背后,是14年的山河不屈、14年的浴血奋战,是南京城下的血海与满城的尸骸,是融进千里江山的无数华夏英魂……在全面建设社会主义现代化国家的新征程上,我们要弘扬伟大抗战精神,以压倒一切困难而不为困难所压倒的决心和勇气,敢于斗争,善于创造,锲而不舍为实现中华民族伟大复兴而奋斗。
发挥青年责任与担当
不忘初心,砥砺前行。实践团成员利用暑期积极投身志愿服务与社区工作、参加“返家乡”行业实践、参与各类学科竞赛等,在实践中为人民与社会做出力所能及的贡献,以担当奉献践行江大青年的时代责任与爱国宣言。
1“弘扬抗疫精神,勇担时代责任”
2020年,病毒突袭而至,疫情来势汹汹,而有这样一群人,面对突如其来的新冠肺炎疫情,他们用实际行动坚守了使命初心,以人民至上、生命至上诠释了人间大爱,用众志成城、坚韧不拔书写了抗疫史诗,他们的先进事迹和抗疫精神将在历史长河中熠熠闪光。2022年夏,新一轮疫情突袭锡城,实践团成员倪梓瀚主动报名参与无锡市疫情防控志愿者,与许多家乡社区工作者一起,以实际行动践行伟大抗疫精神,展示了不弃微末、久久为功的奋斗姿态!
2“传承雷锋精神,践行初心使命”
他一心向党,向着社会主义,向着共产主义;他甘当“螺丝钉”,在平凡的岗位上做出了不平凡的事迹;他锐意进取、自强不息……雷锋,一个闪光的名字,就这样影响了一代又一代中国人。雷锋精神体现了中华民族的传统美德,顺应了社会进步的时代潮流,彰显了我们党的先进本色。今天,在全面建设社会主义现代化国家的新征程上,我们要把雷锋精神广播在祖国大地上,弘扬无私奉献、团结互助的理念,自觉服务社会、服务人民,让雷锋精神在新时代绽放新光芒。2022年夏,实践团成员丁凤琴主动报名了“学为先,生科先锋在身边”暑期线上学业精进辅导活动,作为“学生主播”帮助学习上暂时落伍的学生奋起直追、迎头赶上,生动践行了学生党员的服务奉献意识和先锋模范作用。
3“弘扬科学家精神,践行科研报国志”
习近平总书记指出:“科学家精神是科技工作者在长期科学实践中积累的宝贵精神财富。新中国成立以来,广大科技工作者在祖国大地上树立起一座座科技创新的丰碑,也铸就了独特的精神气质。”加快建设科技强国,实现高水平科技自立自强,需要大力弘扬科学家精神。实践团秉持“弘扬科学家精神,践行科研报国志”的初心,积极参加全国大学生生命科学竞赛、“东富龙-国药工程杯”第十届全国大学生制药工程设计竞赛等学科竞赛,旨在引领更多生科学予以中国优秀科学家为榜样,勇于探索,敢于创造,为祖国早日成为制药强国、实现“健康中国战略”贡献江大生科人的智慧和力量。
成员感想
“国药工程杯”大赛是目前我国制药工程专业层次最高的高水平专业赛事,非常有幸我参加了本次竞赛,这让我收获良多。作为一名制药工程的学生,将理论应用于实践和拥有良好的实践能力是必备的基本素质,本次大赛不仅让我对已学的专业基础知识有了更深刻的认识,也让我接触了工厂工艺设计理念、设计方法与技术等新知识,扩大了视野,增长了见识。
——肖君文 伟德betvlctor1946源于英国20级本科生
非常荣幸能够参加本次精神谱系实地探寻红色遗迹暑期实践活动,通过本次活动让我从认识和思想上得到了一定地提高,充分地认识到理论学习与实践活动相结合,将思想认识转化为实际行动,用实际行动来体现向党靠拢的决心。同时也让我感受到了景点中向我们传达的历史精神,革命真谛,文化人文我们都是一生珍贵的精神财富。作为当代大学生是精神最好的传递者,更应该肩负起自己的使命,将这种红色精神代代相传下去。
——郑沁欣 伟德betvlctor1946源于英国20级本科生
鲁南人民抗日武装起义是抗日战争初期,山东人民在中国共产党山东省委员会领导下,为开展抗日武装斗争发动的起义,纪念馆由序厅、党建厅、抗战厅、解放厅、发展厅及缅怀厅六部分组成,每部分以大量的历史图片、文物、实物展示为主,并辅以场景复原、雕塑、油画、沙盘等,在声、光、电烘托下,使展示形象生动、感人。回望历史长河,当年硝烟弥漫的天空,现已碧空如洗,红旗飘扬,革命先辈奋战过的红色热土,现已鲜花朵朵,碧草青青。和平年代,我们当以革命前辈为楷模,继承和发扬党的优良传统,不忘初心。
——巩敏 伟德betvlctor1946源于英国20级本科生
疫情面前,志愿者从不畏惧。抗击疫情,志愿者从不缺席。作为一名预备党员,我必须起带头模范作用,和其他志愿者一起去保障社区居民的日常生活。虽然天气炎热,服务时间长,但我们通过努力,圆满的完成了任务,感到非常自豪与光荣。我想,世界上没有从天而降的英雄,只有挺身而出的凡人。这些挺身而出的志愿者的信念与勇气,如同珍贵的钻石般闪着熠熠光辉。无论在哪一个时代,无论哪一种泥泞中,都值得我们去赞颂,去坚守。牺牲小我,成就大我,逆风而行,向阳而生。天亮之后,惟愿山河无恙,世事如初,人间安好。
——倪梓瀚 伟德betvlctor1946源于英国20级本科生
作为一名预备党员,在学习生活中应起到先锋模范作用。暑假期间,我参加了此次学业帮扶活动。在帮助同学构建有机化学复习框架的同时,我自己相关专业课方面的知识得到了巩固,提高了自己的学习能力,也培养锻炼了自己的表达能力,学会了怎样将知识讲明白,加深了自己对知识的理解。在这期间,同学们都保持了高涨的热情,虚心请教、自主学习,也希望同学们都能顺利通过考试。
——丁凤琴 伟德betvlctor1946源于英国20级本科生
青衿之志,履践致远。云程发轫,培风图南。实践团成员们探访革命遗址,追忆先烈,赓续红色血脉;积极参加实践活动,身体力行,感受时代脉搏。生科学子始终心向党旗,怀揣热望,知行合一,在脚踏实地的实践中思考时代方向与个体融于集体的使命,在青春的赛道上奋力奔跑,在新征程中贡献青年力量。

实践团成员艾丝、蒋杰娟、肖君文参与国药工程杯竞赛备赛

实践团成员丁凤琴参加“学为先,生科先锋在身边”暑期线上学业精进辅导活动

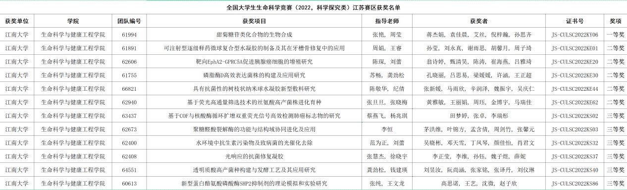
实践团成员蒋杰娟、艾丝、倪梓瀚获得生科赛(科学探究类)江苏赛区一等奖,入围全国总决赛

实践团成员倪梓瀚主动报名参与无锡市疫情防控志愿者

实践团家乡小分队成员巩敏实地探寻鲁南人民抗日武装起义纪念馆